硝酸銀流量計廠家
點擊次數:2633 發布時間:2020-11-06 04:45:41
硝酸銀流量計概述
KM-LDE電磁流量計特別設計了帶背光寬溫的中文液晶顯示器,功能齊全實用、顯示直觀、操作使用方便,可以減少其他液體流量計英文菜單所帶來的不便,我公司**設計了4-6多電極結構,進一步保證了測量精度,減輕了儀表體積和安裝維護的麻煩。 可以準確測量酸、堿、鹽溶液、水、污水、腐蝕性液體以及泥漿、礦漿、紙漿等的流體流量的一種流量計。

硝酸銀流量計特點
1、管道內無可動部件,無阻流部件,測量中幾乎沒有附加壓力損失。
2、測量結果與流速分布、流體壓力、溫度、密度、粘度等物理參數無關。
3、在現場可根據用戶實際需要在線修改量程。
4、高清晰度背光LCD顯示,全中文菜單操作,使用方便,操作簡單,易學易懂。
5、采用SMD器件和表面貼裝(SMT),電路可靠性高。
6、采用16位嵌入式微處理器,運算速度快,精度高,可編程頻率低頻矩形波勵磁,提高了流量測量的穩定性,功耗低。
7、全數字量處理,抗干擾能力強,測量可靠,精度高,流量測量范圍可達150:1。
8、超低EMI開關電源,使用電源電壓變化范圍大,抗EMC好
9、內部具有三個積算器,可分別顯示正向累計量、反向累計量及差值積算量,內部設有不掉電時鐘,可記錄16次掉電時間(選配)。
10、具有RS485、RS232、Hart和Modbus等數字通訊信號輸出(選配)。
11、具有自檢與自論斷功能。
12、紅外手持操作器,115KHZ通訊速率,遠距離非接觸操作轉換器所有功能(選配)。
13、小時總量記錄功能,以小時為單位記錄流量總量,適用于分時計量制(選配)。
硝酸銀流量計選型
正確地選用電磁流量計是保證用好電磁流量計的前提條件。選用什么種類的電磁流量計應根據被測流體介質的物理性質和化學性質來決定,使電磁流量計的通徑、流量范圍、襯里材料、電極材料和輸出電流等,都能適應被測流體的性質和流量的要求。

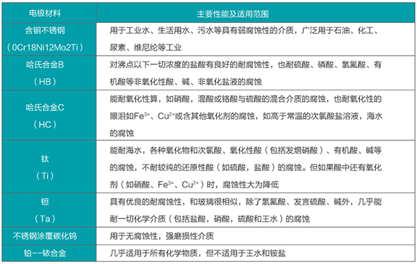
硝酸銀流量計電極、接地環材料的選擇
應根據被測流體的腐蝕性來選擇電極的材料,請查有關腐蝕手冊,對于特殊流體應作試驗。

硝酸銀流量計襯里材料選擇說明
應根據被測介質的腐蝕性、磨損性和溫度來選擇內襯材料。

硝酸銀流量計工作原理
傳感器是根據法拉*電磁感應定律工作的,如工作原理圖所示:

當導電液體沿測量管在交變磁場與磁力線成垂直方向運動時,導電液體切割磁力線產生感應電勢。在與測量管軸線和磁力線相互垂直的管壁上安裝了一對檢測電極,將這個感應電勢檢出。
則有:
E=BVD
式中:E—感應電勢;
B—磁感應強度;
D —電極間的距離,與測量管內徑相等;
V —測量管內被測流體的平均流速。
式(1)中磁場B是恒定不變的,D為一常數,則感應電動勢E與被測流體的平均流速V成正比。通過測量管橫截面上的瞬時體積流量Q與流速V之間的關系為:

硝酸銀流量計安裝要求
為了準確計量,在選擇安裝位置時應注意以下幾點要求:
⑴ 傳感器既可在垂直管道上安裝,也可以在水平或傾斜管道上安裝,但要求二電極的中心連線處于水平狀態。
⑵ 介質在管道中應滿管流動,避免由氣穴而產生電極斷路。
⑶ 對于液固兩相流體,*好采用垂直安裝,使傳感器襯里磨損均勻,延長使用壽命。
⑷ 在流量計安裝位置介質不滿管時,可采取抬高流量半后端管路的方法,使其滿管,嚴禁在管道*高點和出水口安裝流量計。(見圖)

⑸修改管道的安裝方法:當介質流速達不到要求時,應當選用較小口徑的流量計,這時應使用異徑錐管或修改部分管道,使其與傳感器同口徑,但要保證前后直管段長度。
⑹前后直管段為流量計前≥5DN,后端≥2DN。
稀硝酸流量計如何正確選型
硝酸流量計的原理圖
濃硝酸電磁流量計指示波動原因分析
硝酸電磁流量計用什么電極
濃硝酸流量計
濃硝酸流量計廠家
選用濃硝酸流量計要考慮的因素及影響測量精度的因素
硝酸銀流量計,硝酸流量計價格
硝酸銀流量計,硝酸鈉流量計
硝酸銀流量計廠家
硝酸鈉流量計
各種易粘易堵強腐蝕性液體對硝酸銀流量計精度的影響
發煙硝酸流量計,稀硝酸流量計選型
耐硝酸流量計,硝酸專用流量計價格
發煙硝酸流量計,耐硝酸流量計廠家
稀硝酸專用流量計,硝酸電磁流量計
硝酸流量計量表,硝酸流量計價格
發煙硝酸流量計,硝酸電磁流量計
硝酸管道流量計,硝酸流量計量表
耐硝酸流量計,硝酸流量計量表
硝酸流量計量表
如何有效排查及處理硝酸流量計出現的故障
硝酸流量計價格
發煙硝酸流量計
硝酸管道流量計
硝酸電磁流量計
硝酸流量計量表廠家
稀硝酸專用流量計
耐硝酸流量計
硝酸流量計價格,硝酸流量計量表
KM-LDE電磁流量計特別設計了帶背光寬溫的中文液晶顯示器,功能齊全實用、顯示直觀、操作使用方便,可以減少其他液體流量計英文菜單所帶來的不便,我公司**設計了4-6多電極結構,進一步保證了測量精度,減輕了儀表體積和安裝維護的麻煩。 可以準確測量酸、堿、鹽溶液、水、污水、腐蝕性液體以及泥漿、礦漿、紙漿等的流體流量的一種流量計。

硝酸銀流量計特點
1、管道內無可動部件,無阻流部件,測量中幾乎沒有附加壓力損失。
2、測量結果與流速分布、流體壓力、溫度、密度、粘度等物理參數無關。
3、在現場可根據用戶實際需要在線修改量程。
4、高清晰度背光LCD顯示,全中文菜單操作,使用方便,操作簡單,易學易懂。
5、采用SMD器件和表面貼裝(SMT),電路可靠性高。
6、采用16位嵌入式微處理器,運算速度快,精度高,可編程頻率低頻矩形波勵磁,提高了流量測量的穩定性,功耗低。
7、全數字量處理,抗干擾能力強,測量可靠,精度高,流量測量范圍可達150:1。
8、超低EMI開關電源,使用電源電壓變化范圍大,抗EMC好
9、內部具有三個積算器,可分別顯示正向累計量、反向累計量及差值積算量,內部設有不掉電時鐘,可記錄16次掉電時間(選配)。
10、具有RS485、RS232、Hart和Modbus等數字通訊信號輸出(選配)。
11、具有自檢與自論斷功能。
12、紅外手持操作器,115KHZ通訊速率,遠距離非接觸操作轉換器所有功能(選配)。
13、小時總量記錄功能,以小時為單位記錄流量總量,適用于分時計量制(選配)。
硝酸銀流量計選型
正確地選用電磁流量計是保證用好電磁流量計的前提條件。選用什么種類的電磁流量計應根據被測流體介質的物理性質和化學性質來決定,使電磁流量計的通徑、流量范圍、襯里材料、電極材料和輸出電流等,都能適應被測流體的性質和流量的要求。

硝酸銀流量計電極、接地環材料的選擇
應根據被測流體的腐蝕性來選擇電極的材料,請查有關腐蝕手冊,對于特殊流體應作試驗。

硝酸銀流量計襯里材料選擇說明
應根據被測介質的腐蝕性、磨損性和溫度來選擇內襯材料。

硝酸銀流量計工作原理
傳感器是根據法拉*電磁感應定律工作的,如工作原理圖所示:

當導電液體沿測量管在交變磁場與磁力線成垂直方向運動時,導電液體切割磁力線產生感應電勢。在與測量管軸線和磁力線相互垂直的管壁上安裝了一對檢測電極,將這個感應電勢檢出。
則有:
E=BVD
式中:E—感應電勢;
B—磁感應強度;
D —電極間的距離,與測量管內徑相等;
V —測量管內被測流體的平均流速。
式(1)中磁場B是恒定不變的,D為一常數,則感應電動勢E與被測流體的平均流速V成正比。通過測量管橫截面上的瞬時體積流量Q與流速V之間的關系為:

硝酸銀流量計安裝要求
為了準確計量,在選擇安裝位置時應注意以下幾點要求:
⑴ 傳感器既可在垂直管道上安裝,也可以在水平或傾斜管道上安裝,但要求二電極的中心連線處于水平狀態。
⑵ 介質在管道中應滿管流動,避免由氣穴而產生電極斷路。
⑶ 對于液固兩相流體,*好采用垂直安裝,使傳感器襯里磨損均勻,延長使用壽命。
⑷ 在流量計安裝位置介質不滿管時,可采取抬高流量半后端管路的方法,使其滿管,嚴禁在管道*高點和出水口安裝流量計。(見圖)

⑸修改管道的安裝方法:當介質流速達不到要求時,應當選用較小口徑的流量計,這時應使用異徑錐管或修改部分管道,使其與傳感器同口徑,但要保證前后直管段長度。
⑹前后直管段為流量計前≥5DN,后端≥2DN。
上一篇:飲料電磁流量計
下一篇:染料流量計廠家


